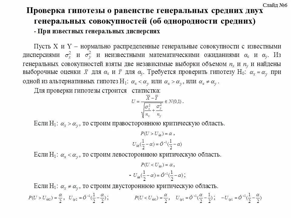
Какую гипотезу проверял