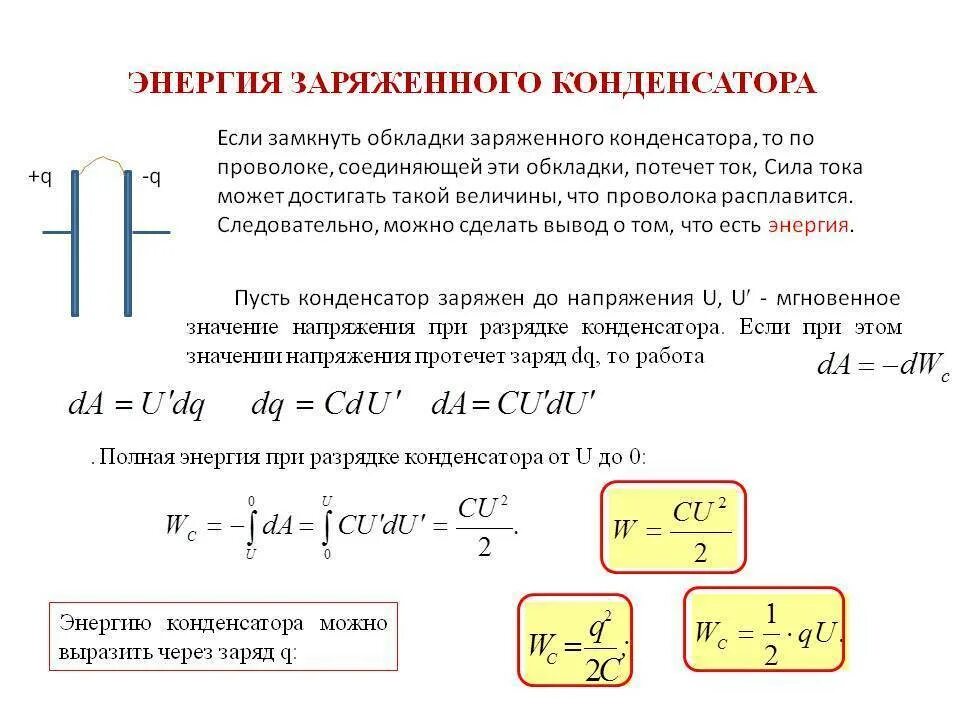
Какой заряд накопить конденсатор