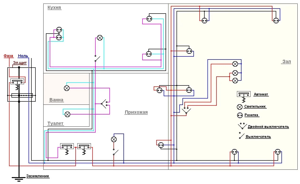
Какой провод использовать для проводки в квартире