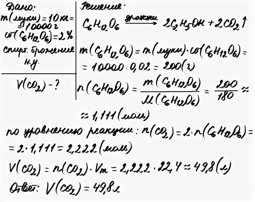
Какой объем углекислого газа выделится при обжиге