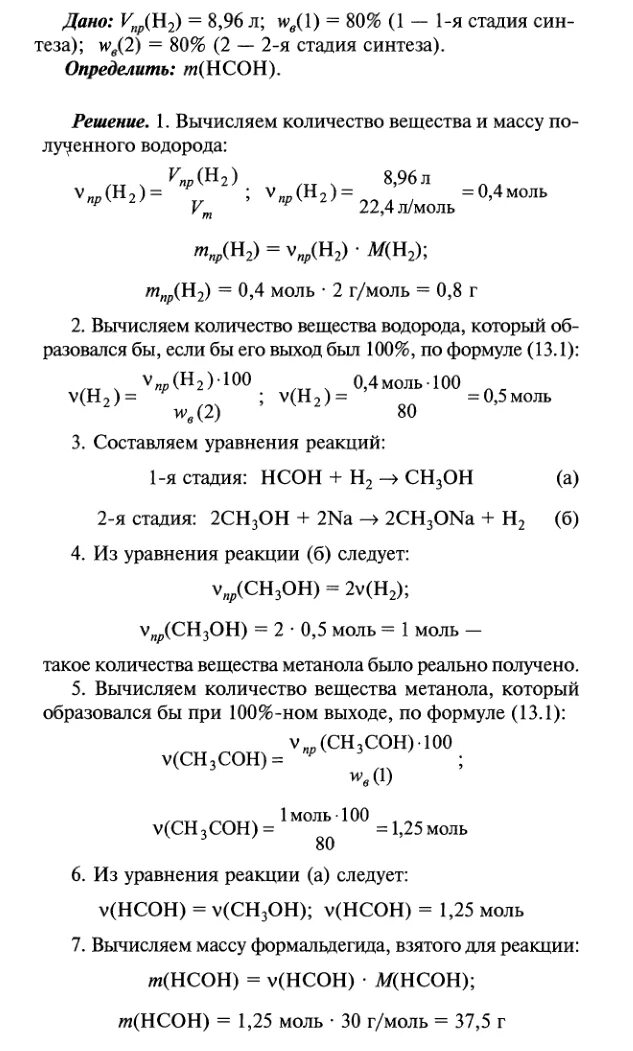
Какой объем формальдегида необходимо подвергнуть гидрированию