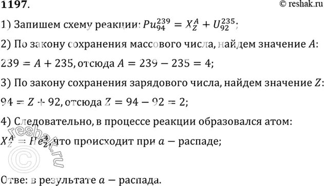
Какой изотоп образуется из 239 92