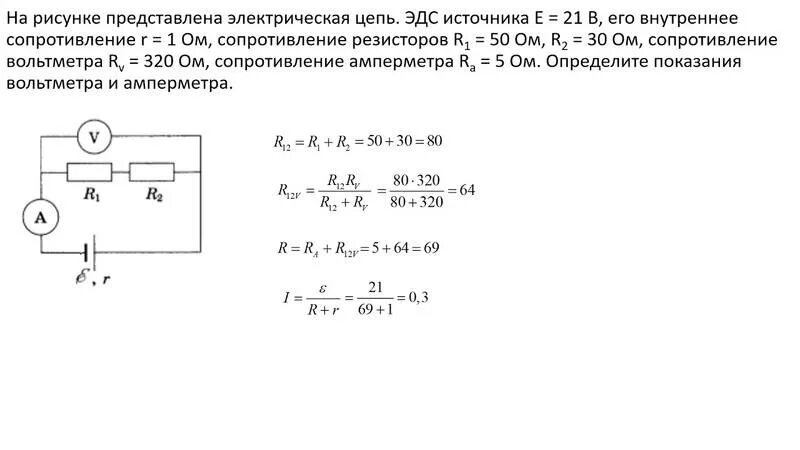
Каково напряжение на резисторе сопротивлением 360