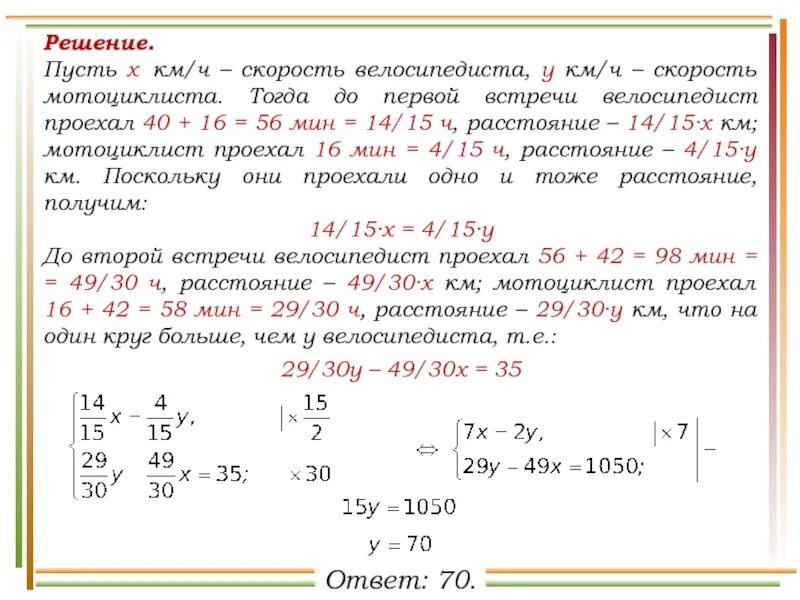
Какое расстояние проехал велосипедист до встречи