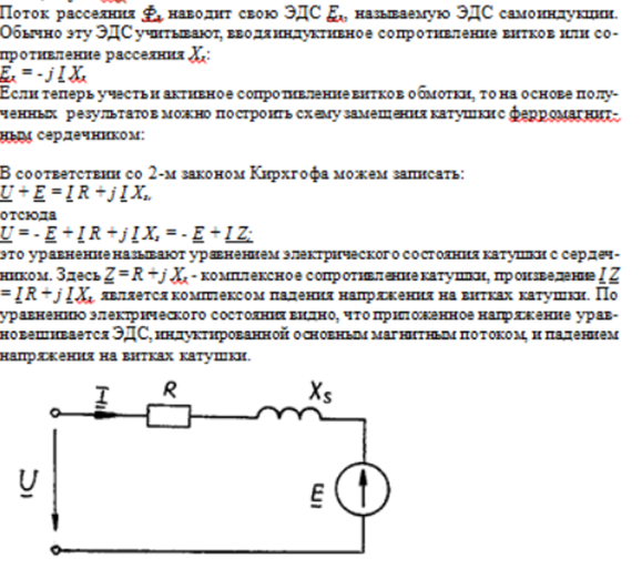
Какое напряжение должно быть на катушке