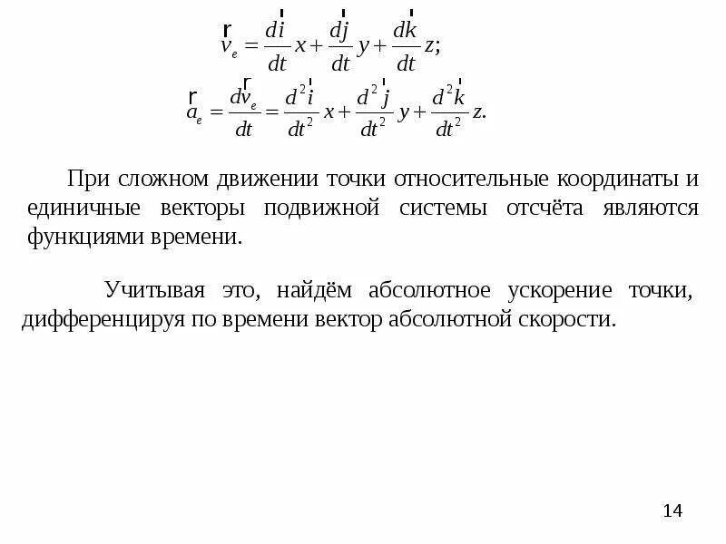
Какое движение точки называют относительным движением