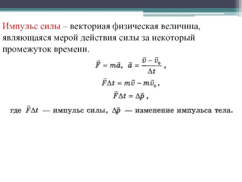
Каким вектором является сила