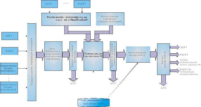
Каким образом осуществляется мониторинг чрезвычайных ситуаций