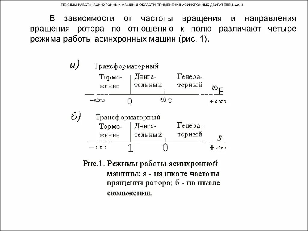
Какие режимы работы асинхронного двигателя