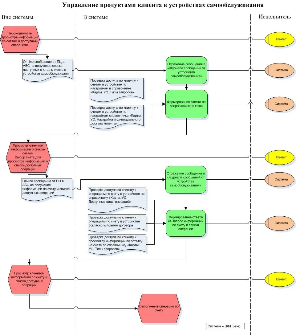
Какие операции доступны клиенту включенному в пэ