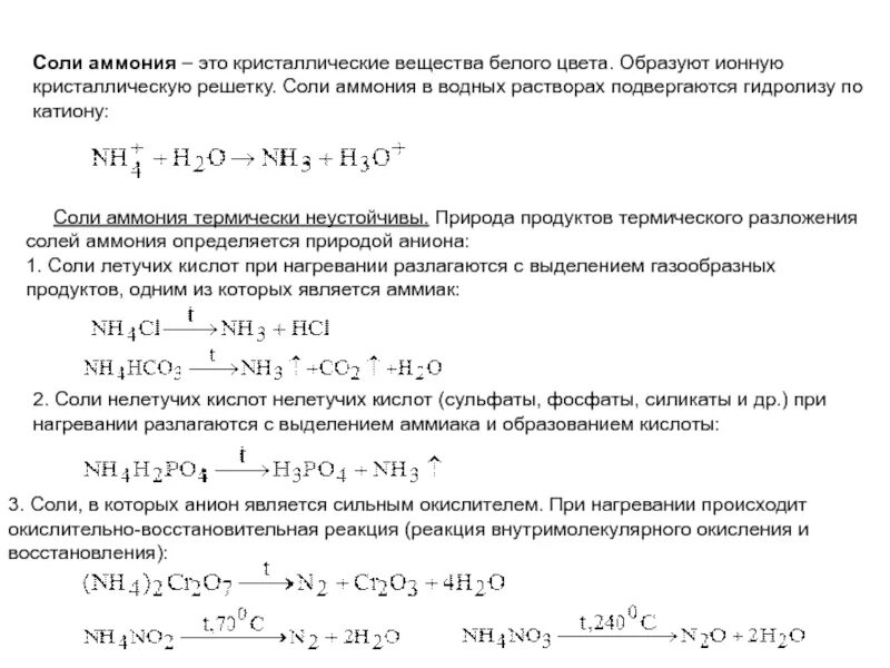
Какая соль при нагревании