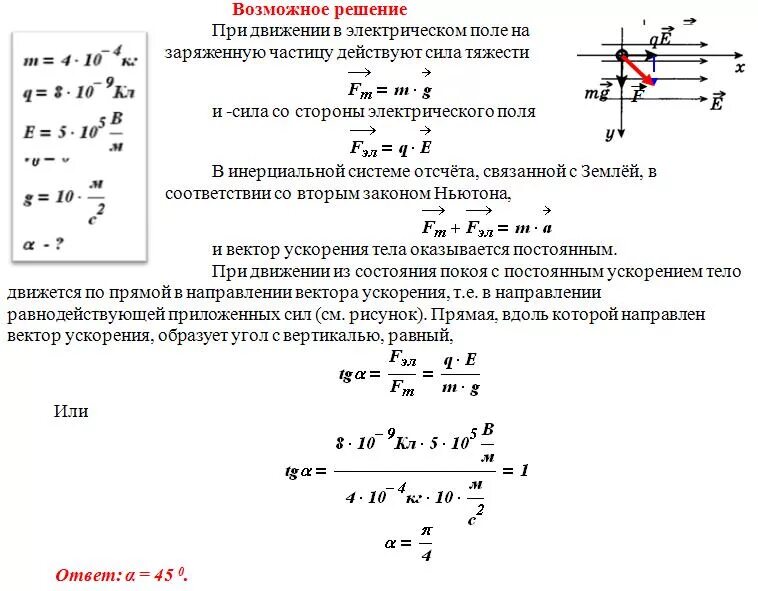
Какая сила действует со