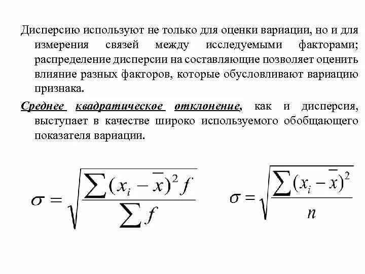
Какая дисперсия используется