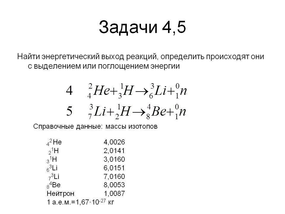
Какая частица х образуется в ядерной реакции