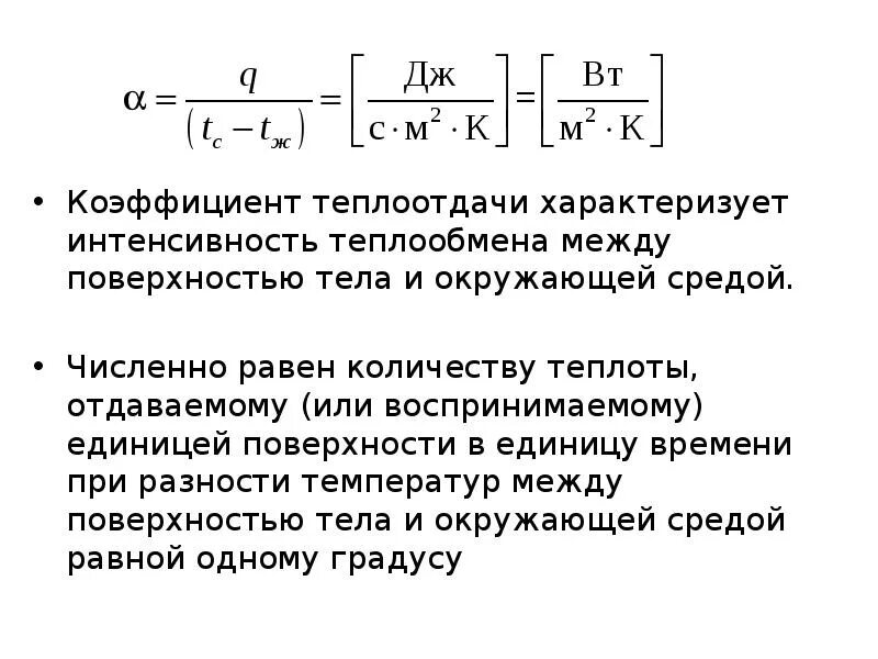
Как зависит интенсивность теплообмена между двумя