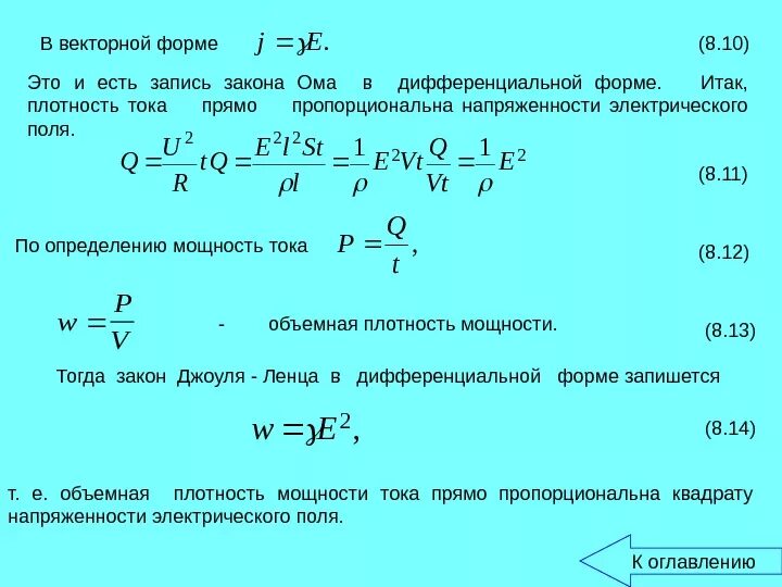
Как записывается в векторной форме