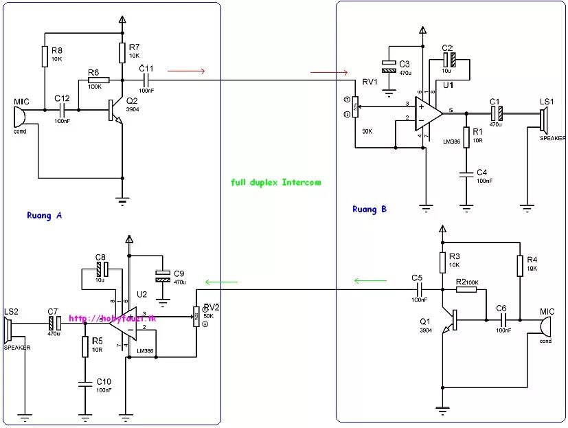
Как вывести микрофон на колонки