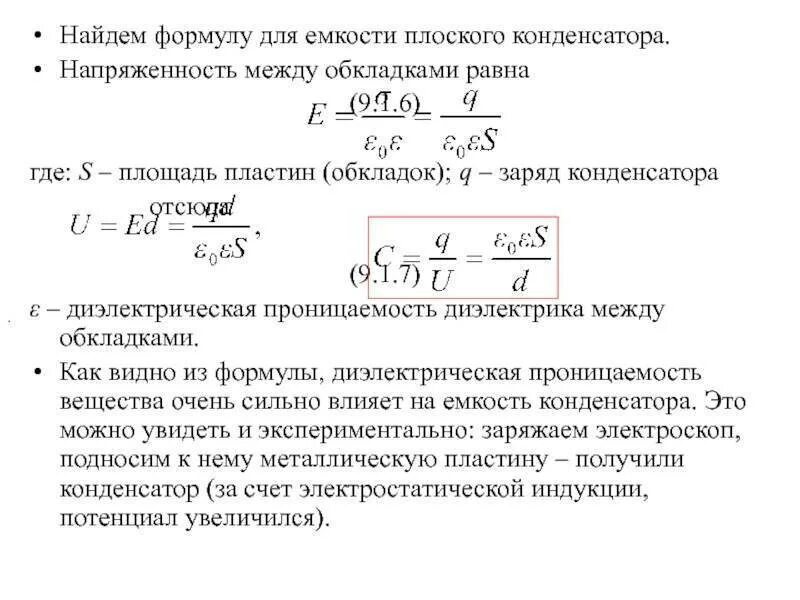
Как вычислить емкость конденсатора