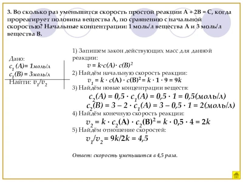
Как увеличение давления влияет на скорость реакции