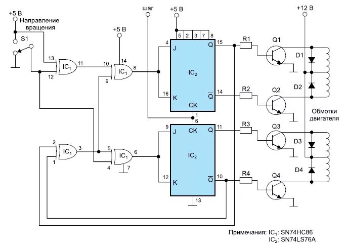
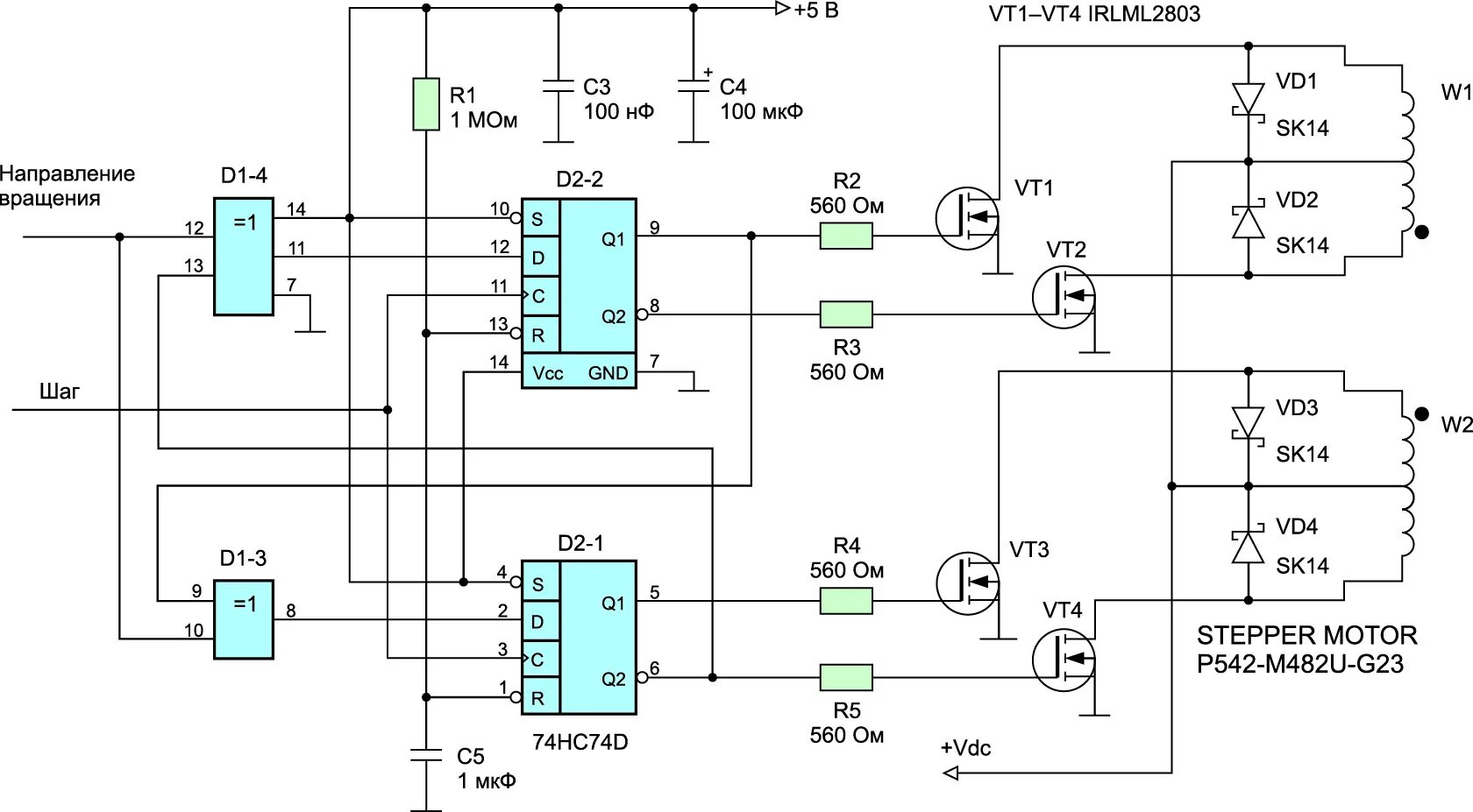
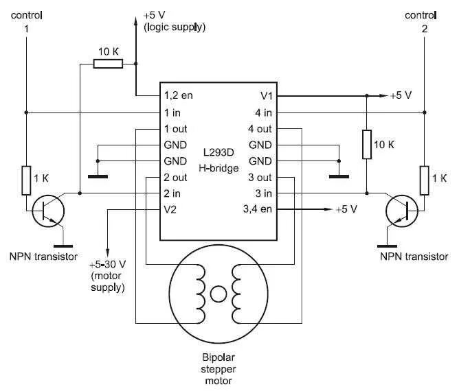
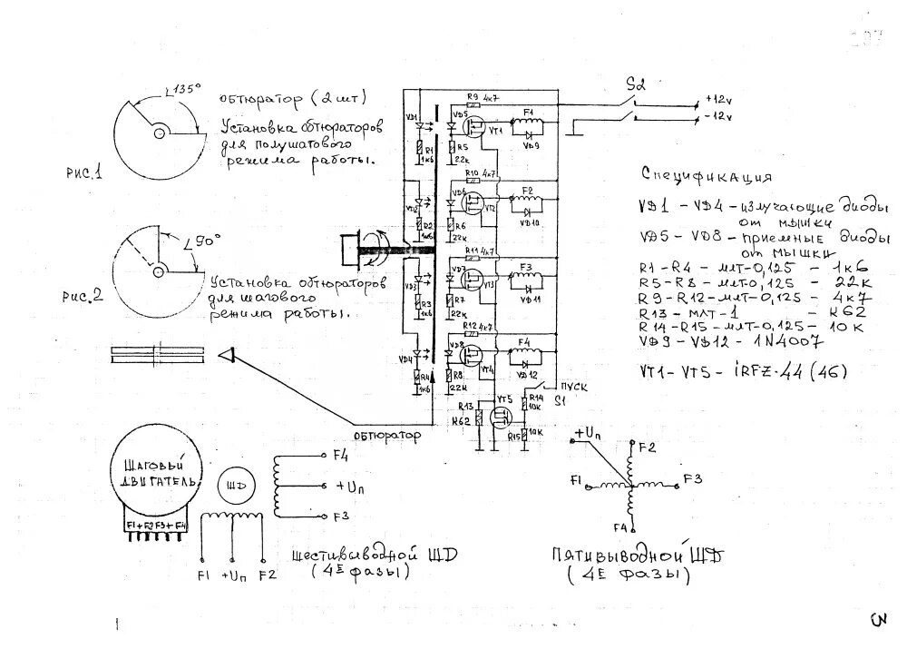
Как управлять шаговым двигателем вручную