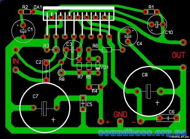
Как собирать микросхемы