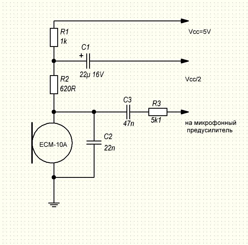
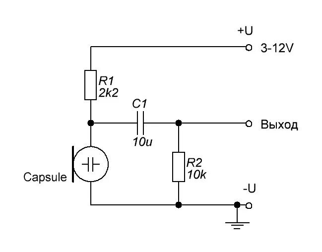
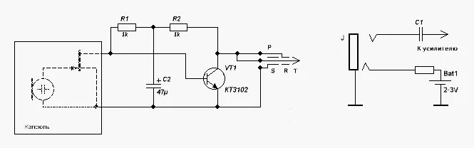
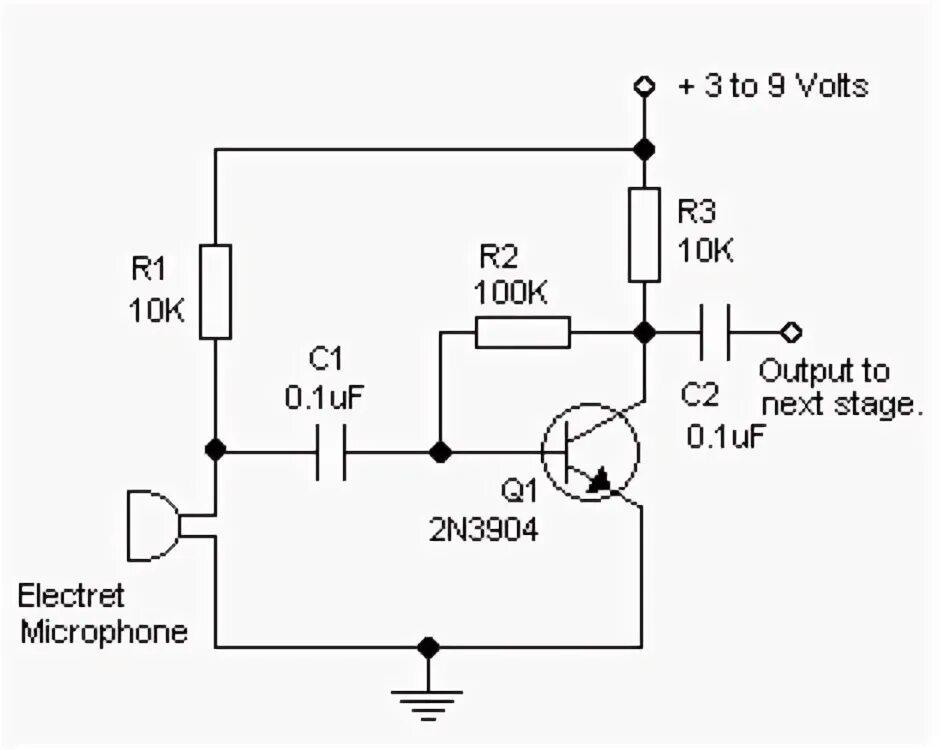
Как сделать усиление микрофона