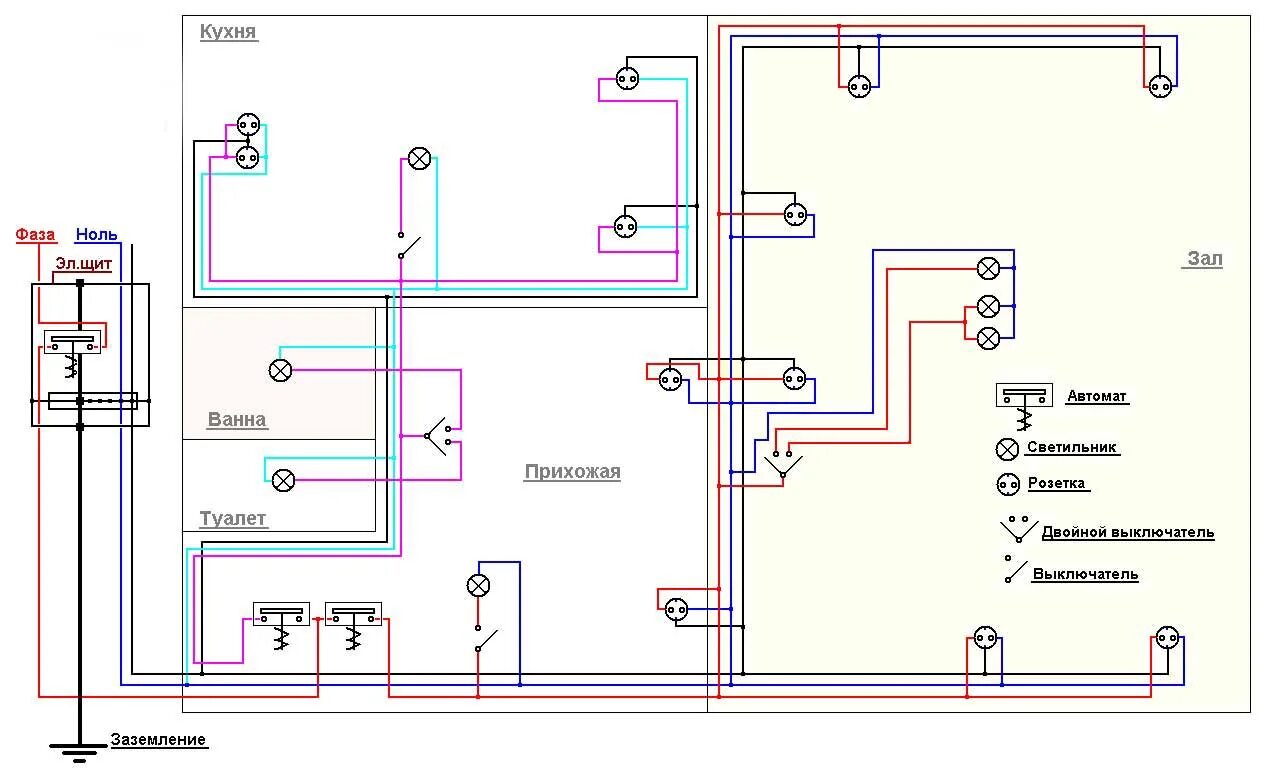
Как сделать разводку в комнате