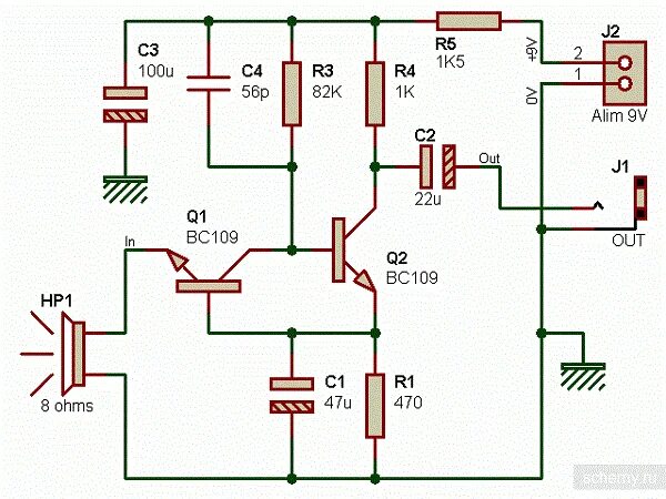
Как сделать динамик микрофоном