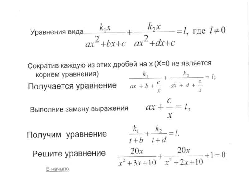
Как решать уравнения высших степеней