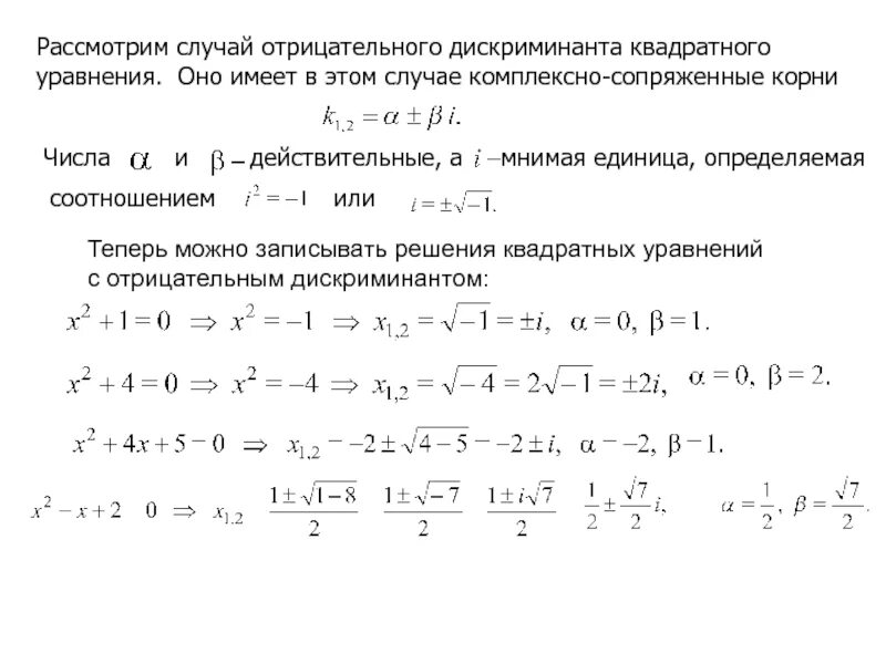
Как решать если дискриминант отрицательный