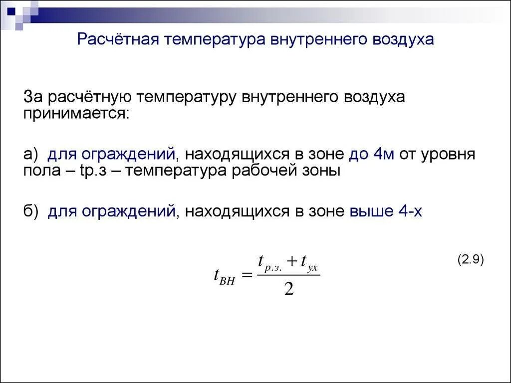
Как рассчитывается температура воздуха