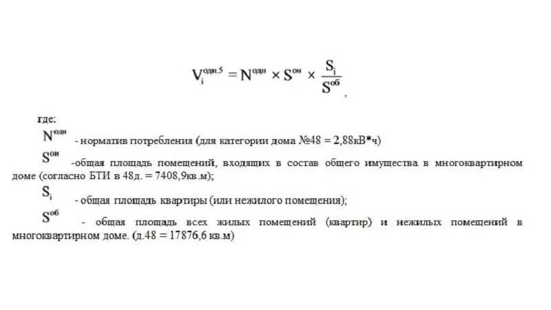
Как рассчитывается электроэнергия одн в многоквартирных домах