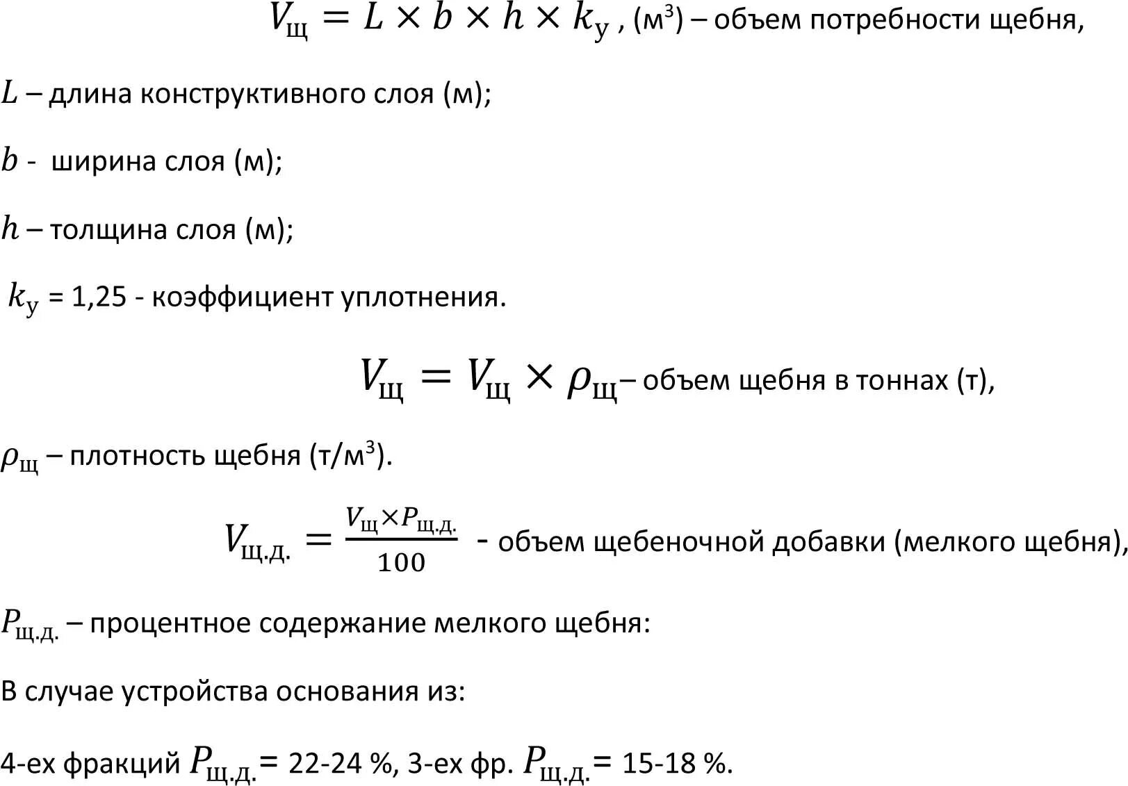
Как рассчитать объем щебня