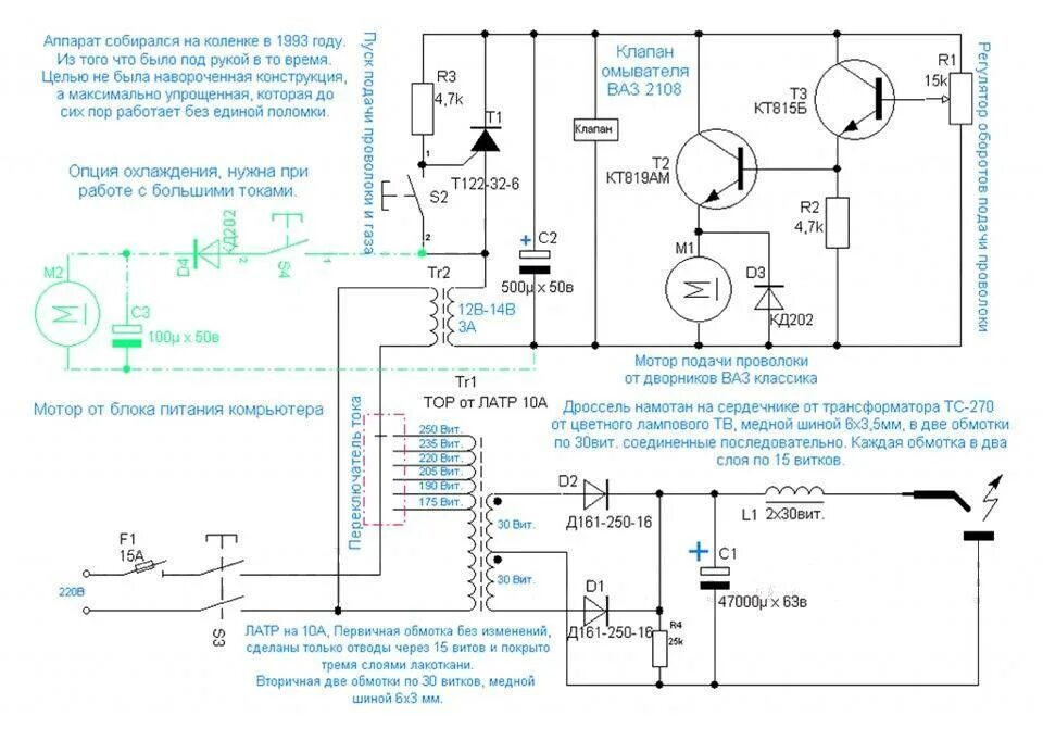
Как работает сварочный полуавтомат