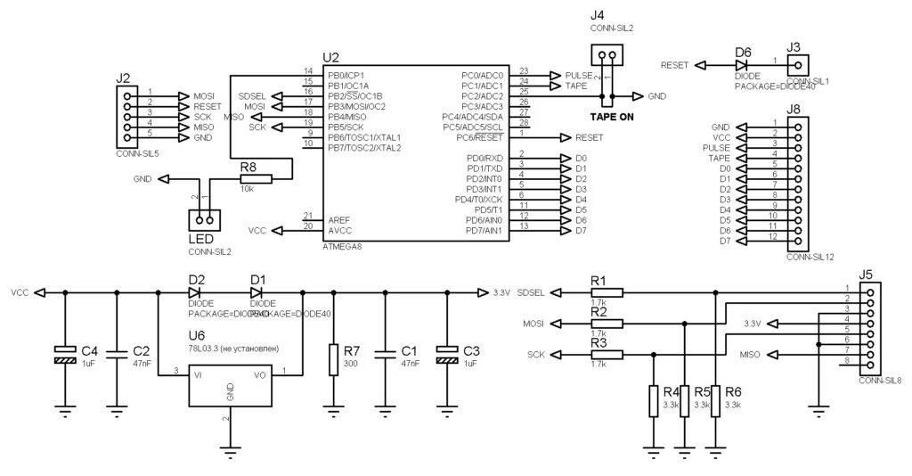
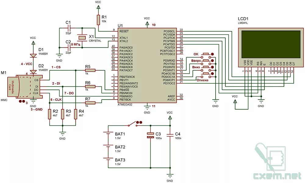
Как работает sd карта