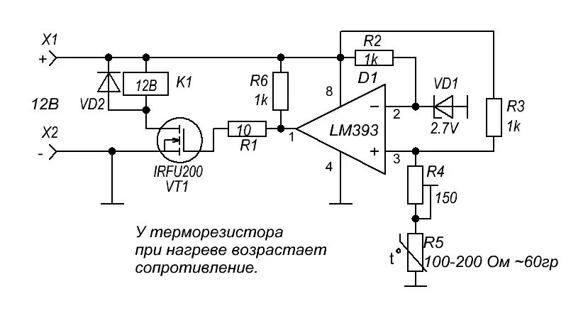
Как проверить терморезистор