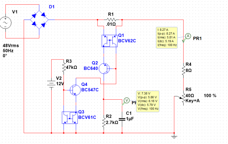
Как проверить датчик тока