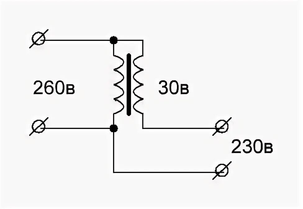
Как повысить напряжение 220