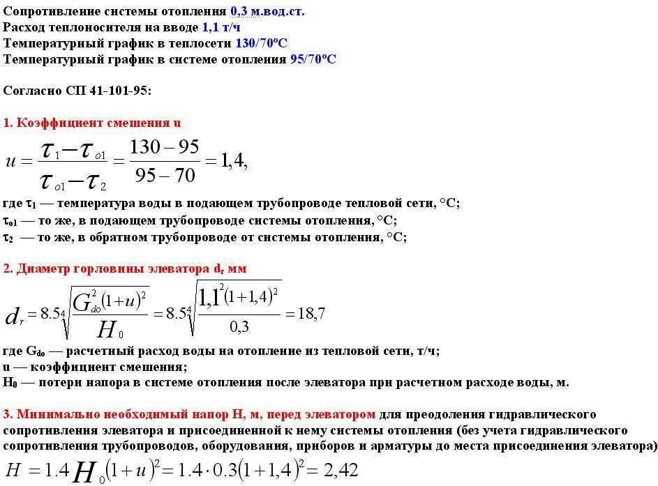
Как посчитать объем теплоносителя