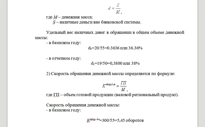
Как посчитать денежную