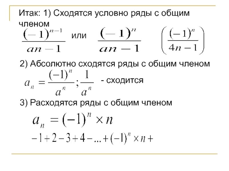
Как понять сходится или расходится