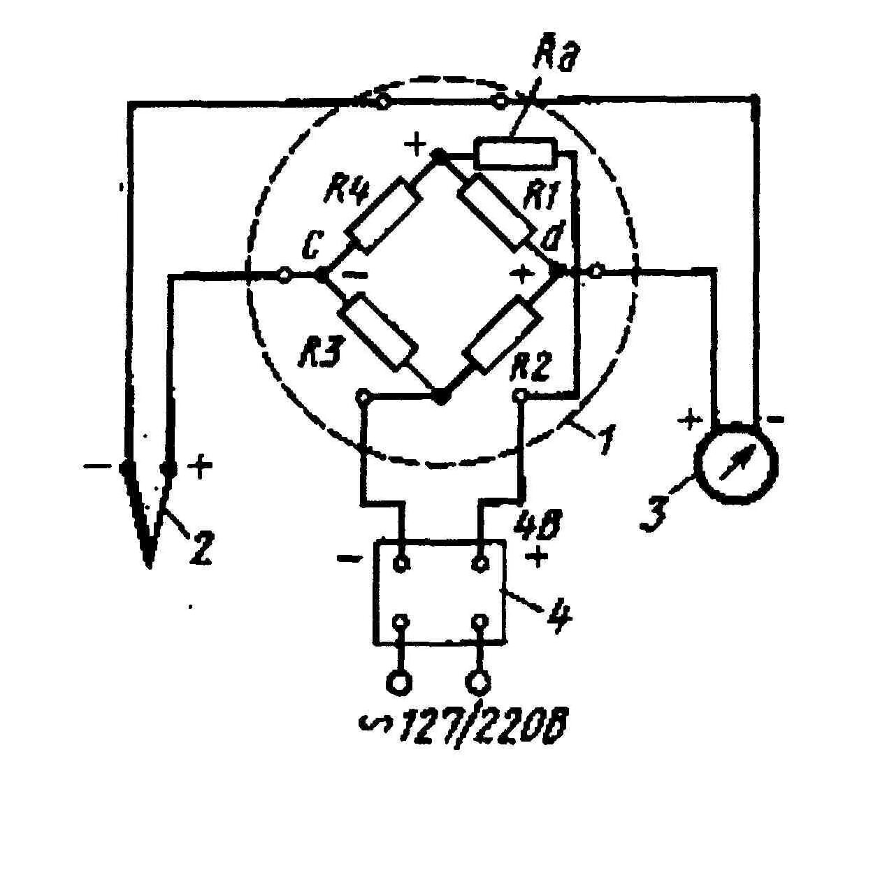
Как подключить термопару