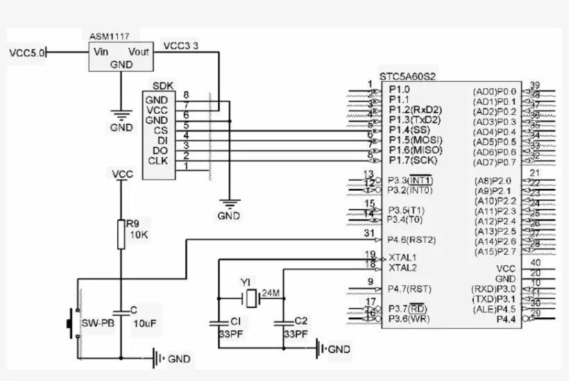
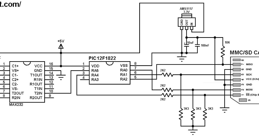
Как подключить sd карту к компьютеру