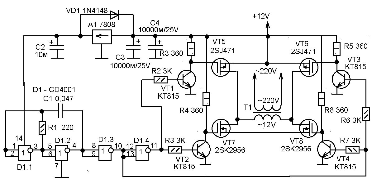
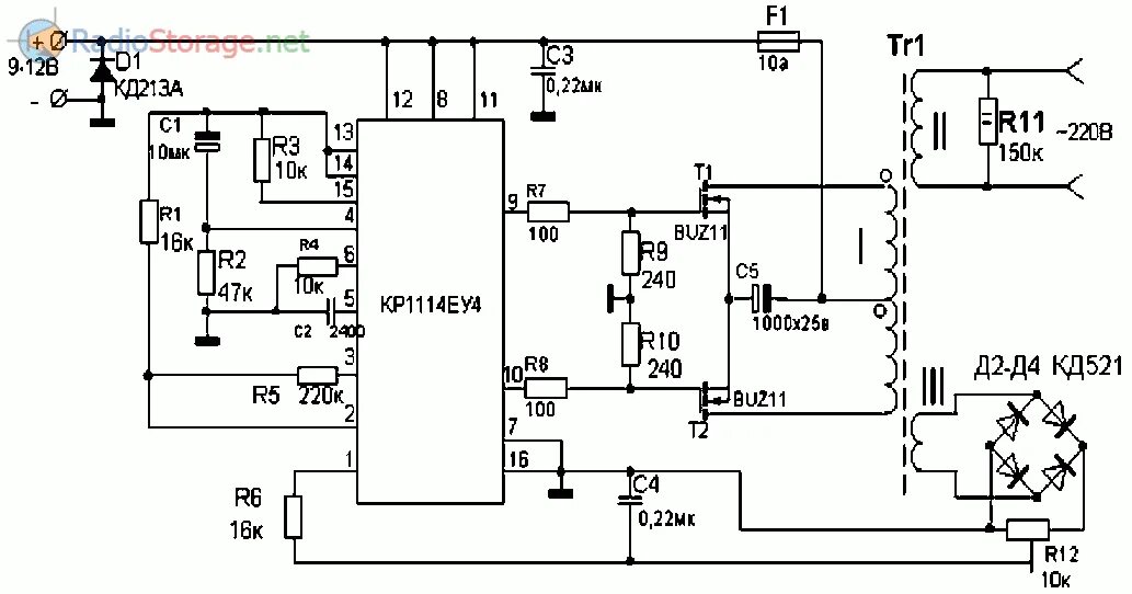
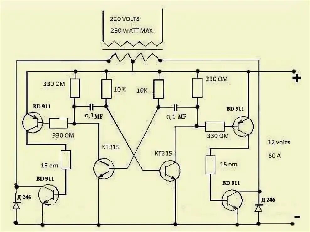
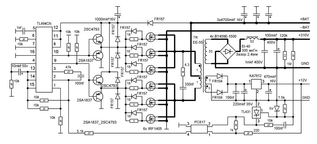
Как подключить преобразователь 12 220