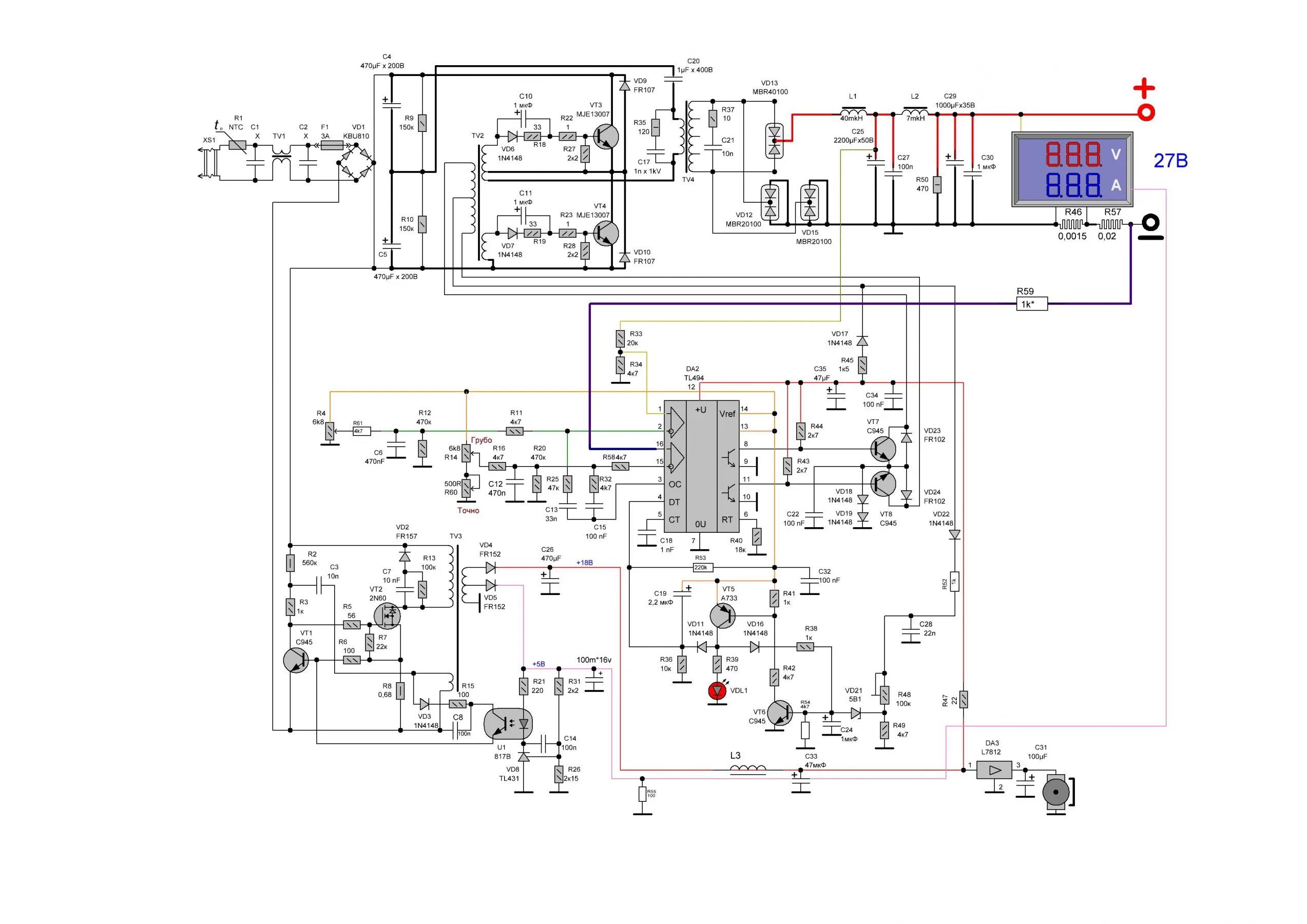
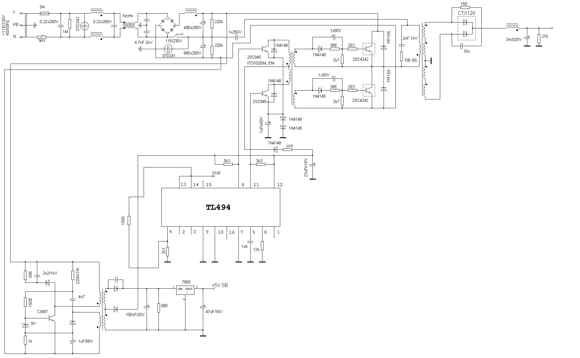
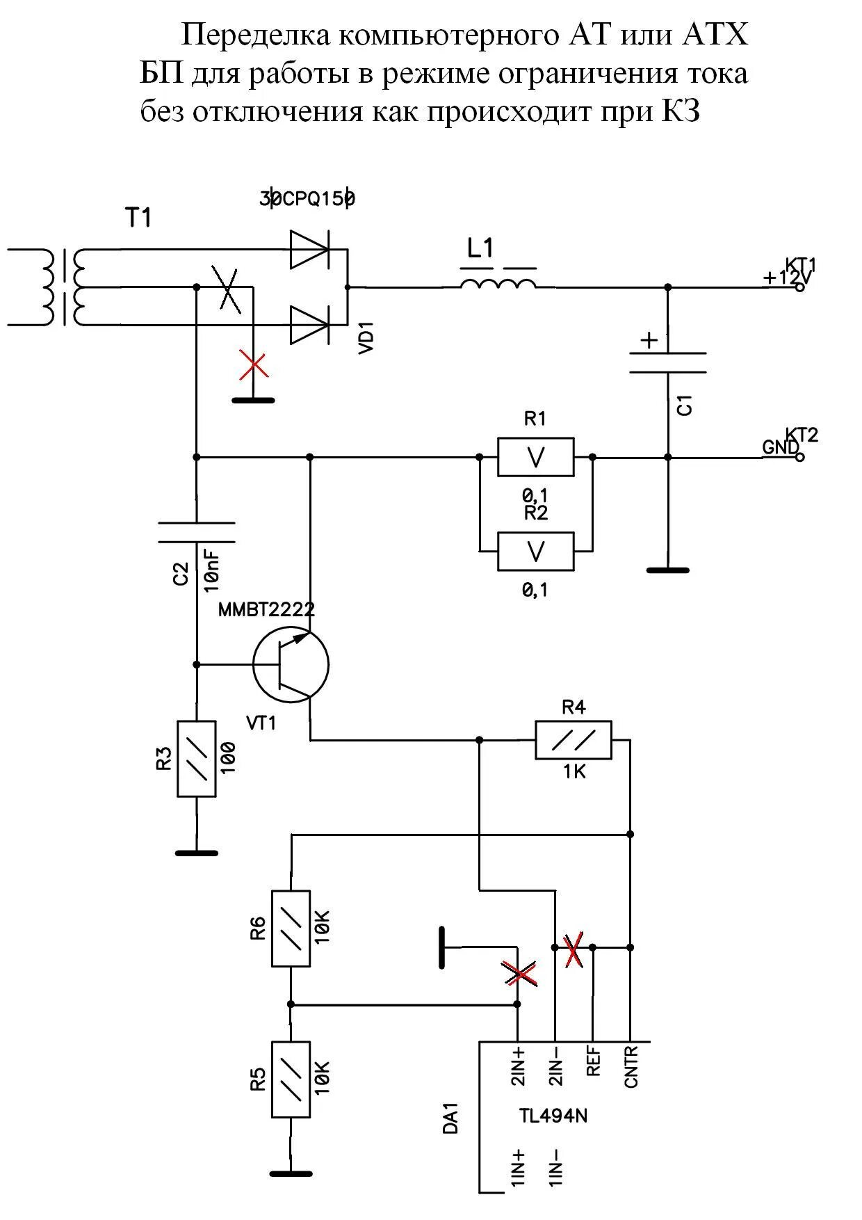
Как переделать блок питания в регулируемый