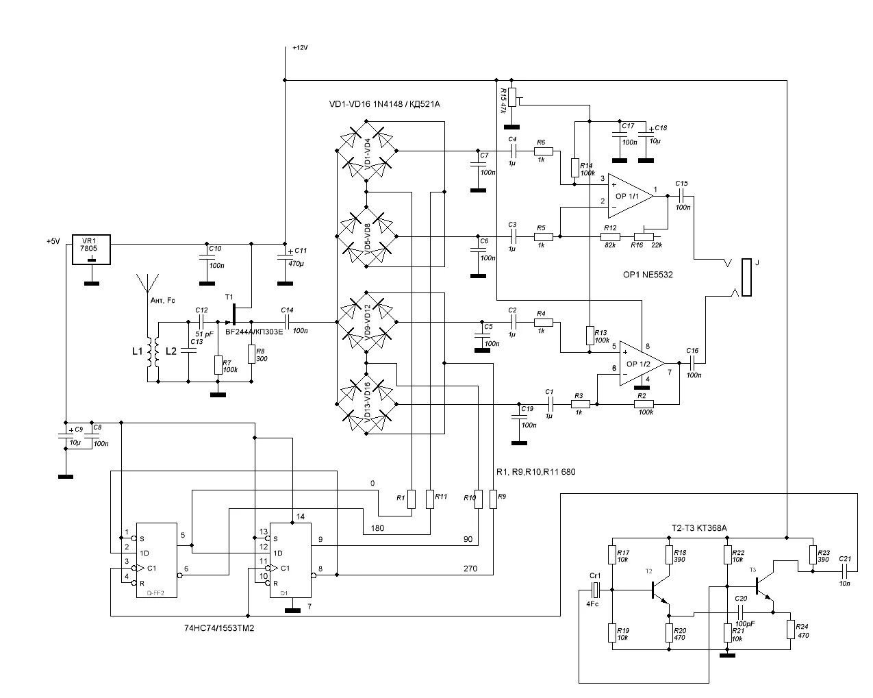
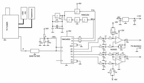
Как открыть сдр