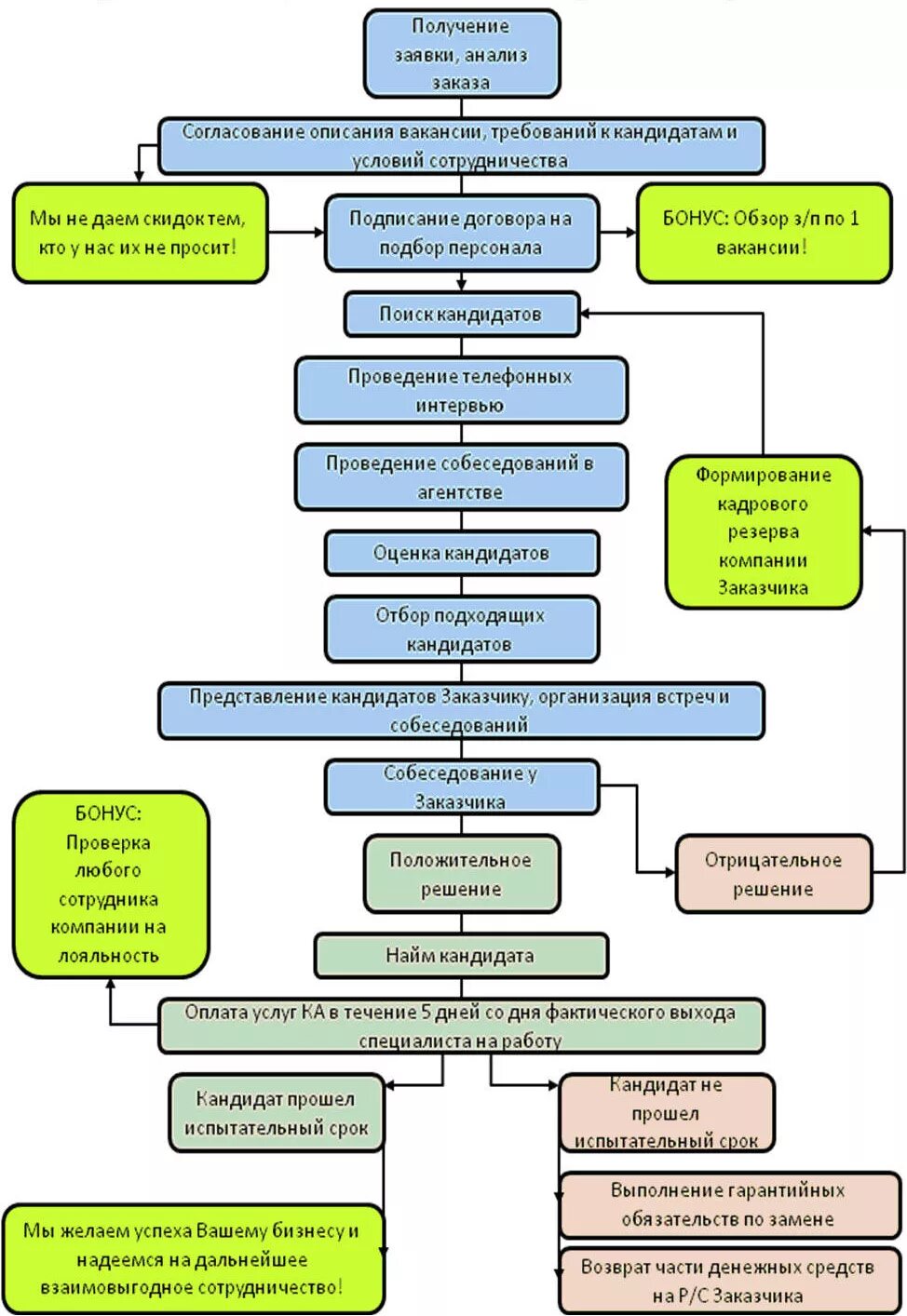
Как открыть агентство по подбору персонала