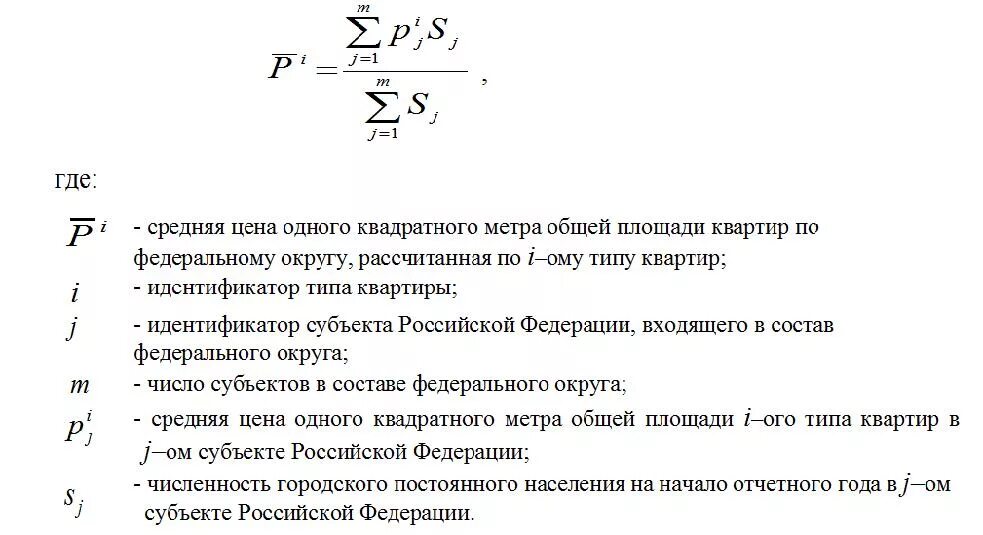
Как от общей площади посчитать доли