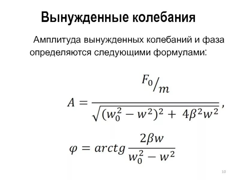
Как определяется амплитуда колебаний