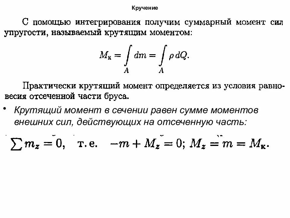
Как определить значение моментов